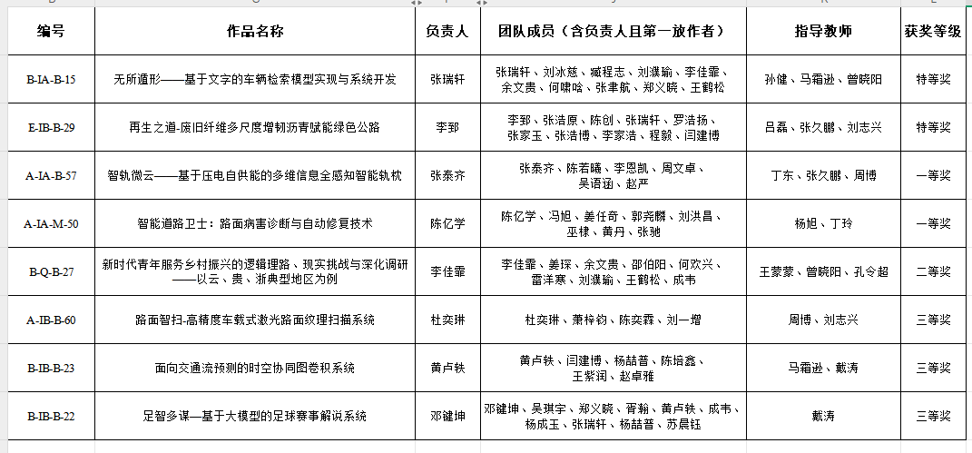
近日,yl23455永利集团第十四届“挑战杯”大学生课外学术科技作品竞赛校级决赛圆满落幕。本届赛事以激发学生创新潜能、锤炼实践能力为核心目标,通过营造锐意创新的科研氛围,选拔优秀项目向省级、国家级赛事输送优质成果。yl23455永利集团在本届赛事中共推荐作品9项,其中获特等奖2项、一等奖2项、二等奖1项、三等奖3项,实现学院在该赛事成绩中的历史性突破,充分彰显出了学院在拔尖人才培养方面的卓越成效。

在前期申报以及备赛阶段,院科协精心策划,做好宣传动员组织工作,统筹安排,协调开展了多轮赛前专题培训,特邀教育部“优秀创新创业导师”王丽萍,学院执行院长孙健,校团委副书记常睿,校团委学生创新创业实践中心副主任金振广,往届国赛获奖团队指导教师张翼、秦丰担任指导培训嘉宾,通过选题构思、文本打磨、专题研讨、路演模拟等形式对参赛作品进行多次辅导。决赛现场,学院各团队围绕智能交管助手、智慧道路护理、全感知铁路轨枕等前沿领域创新技术展开汇报,以精准的数据分析、创新的技术方案和流畅的答辩表现赢得评委高度评价。
本次赛事不仅为我院学子搭建了创新成果展示与学术交流的广阔平台,更通过榜样引领激发了青年学子投身科技创新的热情与动力。未来,学院将继续夯实“党建+科创”赋能成长体系,以院科协等学生组织为抓手,结合华为实验班项目优势,注重从顶层设计到举措成效,探索拓展学生创新实践能力提升新路径,打造以专业教育、平台资源、育人载体三大元素为基底的“一体三翼”稳态科创育人成长模型,力争在后续相关竞赛中再创佳绩,为服务国家交通强国战略贡献青春智慧。
